Last Update 07.2013

NEUE SeaTalk NMEA Bridge![]() | NEUE SeaTalk NMEA Bridge & Anzeige. Die neue Version der SeaTalk Nmea Bridge jetzt mit USB, Tasten & Anzeige und Fernsteuerung für Autopilot. |
SeaTalk Nmea Bridge![]() | SeaTalk Nmea Bridge - verbindet SeaTalk und NMEA |
| SeaNet Alarm | SeaTalk Alarm überwacht Ihr SeaTalk(R) Netzwerk und einzelne SeaTalk Geräte. Es alarmiert den Skipper oder weckt die Crew, wenn die Geräte Alarme ausgeben oder wenn eines der Geräte ausfallen sollte. |
-
-
-
-
....
-
-
-

-

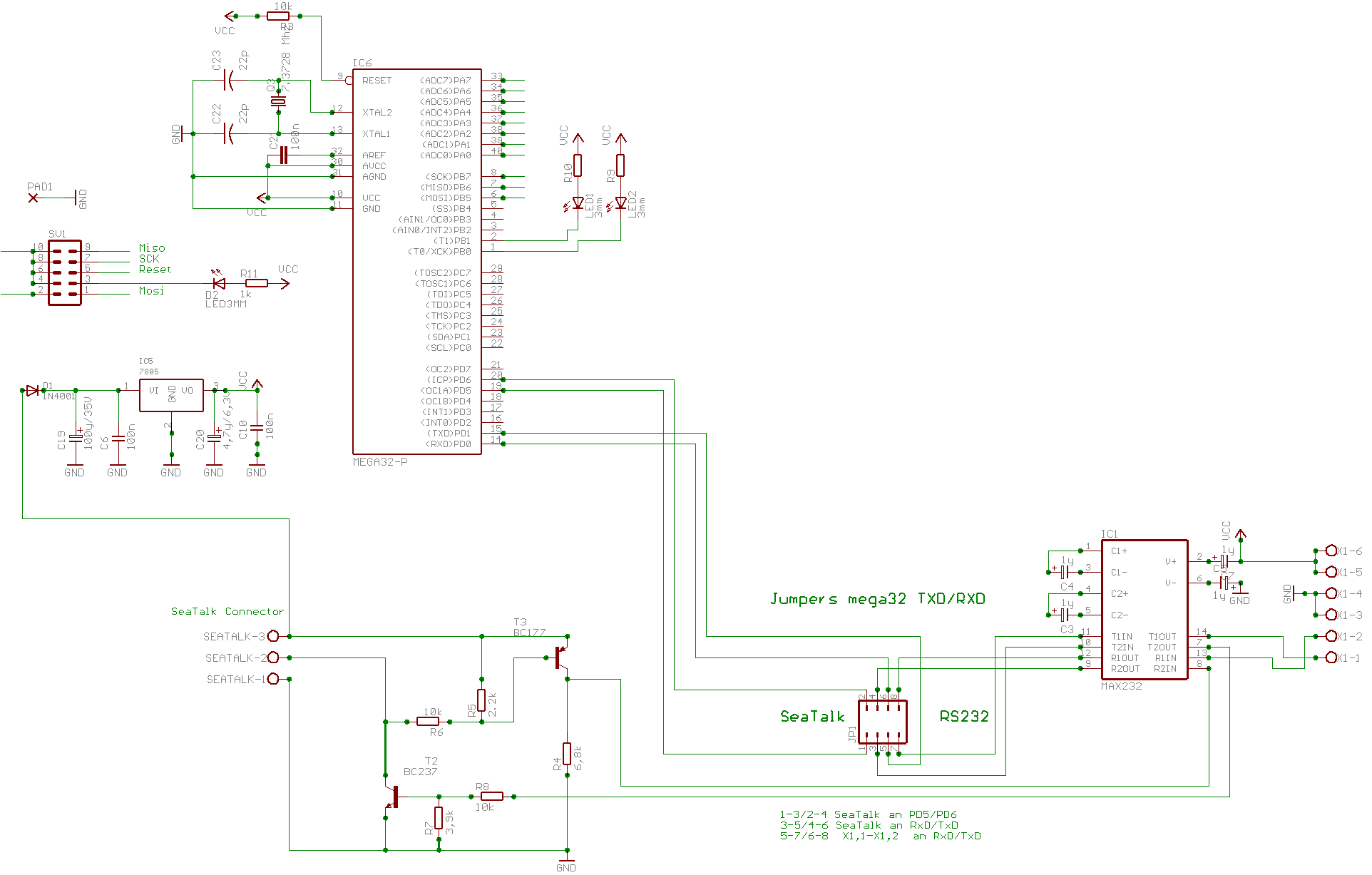
Auf den - sehr guten - SeaTalk Seiten von Thomas Knauf
ist u.a. eine Schaltung zu finden, mit der ein SeaTalk Bus an die serielle Schnittstelle
eines PC's angeschlossen werden kann.
Ich habe mir für diese Schaltung Platinen erstellen lassen.
Da für die Bestellung der Platinen eine Mindestmenge zu bezahlen ist, habe ich gleich mehrere Platinen anfertigen lassen.
Nun habe ich z.Z. noch 0 - keine - dieser Platinen übrig.
Wenn jemand Interesse daran hat die EAGLE Daten für diese Platine zu bekommen , bitte eine kurze
Die Platine, Widerstände, Transistoren und Anschlussklemmen kosten 20 €
Die Schaltung ist nicht zusammengelötet - Ihr müsst selbst löten.